UAV Sim

D.O.R.A. — UAV Flight Sim

Simulation of fixed-wing UAV flight dynamics with realistic wind models and advanced control systems for validation and testing.

Project details
  • Objective
    • Custom UAV flight sim to explore dynamics, control, and estimation.
    • Integrated Dryden wind, PID loops, and Kalman filters.
  • Challenges
    • Maintaining numerical stability under turbulence and strong inputs.
    • Real-time coupling of wind, estimation, and control modules.
    • Tuning for smooth line-following and steady flight.
  • Results & Contributions
    • Implemented Dryden turbulence, Kalman filters, and PID architecture.
    • Animated control surfaces for visualization.
    • Built a line-following autopilot robust to gusts/noise.
    • Delivered a modular testbed for control & estimation research.

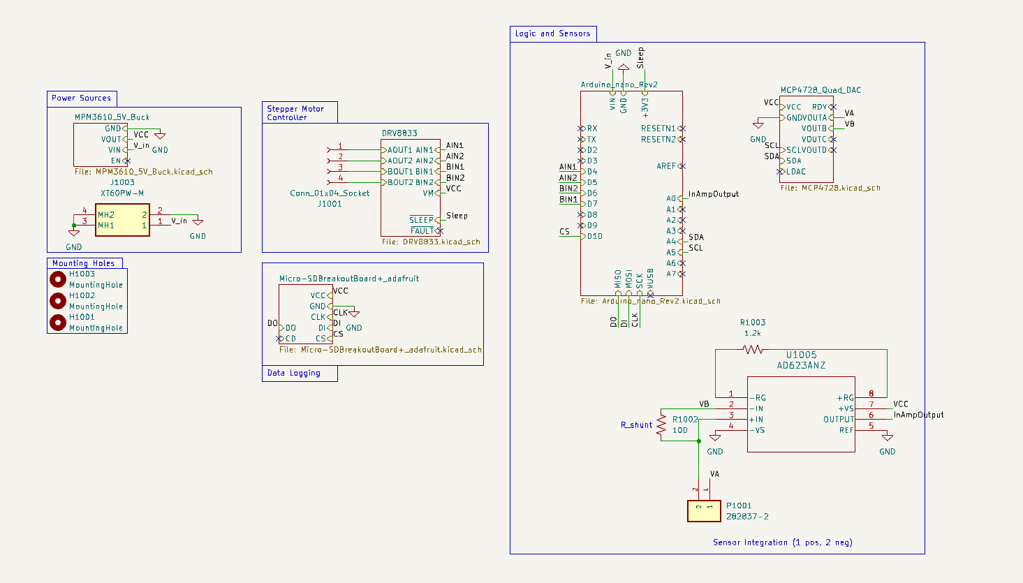
Actuator PCB

Multimodal Actuator PCB

Custom KiCad PCB integrating drivers, sensing front-ends, and BLE comms; optimized for mW-level power budget, and manufacturability.

Project details
  • Objective
    • Miniaturize a legacy actuator control board and add bidirectional (±) current sensing while maintaining full Arduino-Nano compatibility.
    • Rebuild a complete schematic and BOM from incomplete project files to enable future maintainability.
  • Challenges
    • Inherited an undocumented and incomplete design with missing components and no schematic.
    • Reverse-engineered the board through continuity probing and net tracing to recover signal connections.
    • Identified and replaced discontinued components (e.g., gyro, in-amp) with modern equivalents, integrating a precision ADC for accurate ± current measurement.
  • Results & Contributions
    • Delivered a compact, manufacturable PCB with validated ± current sensing and drop-in firmware compatibility.
    • Produced a clean schematic and version-locked BOM, eliminating design ambiguity and ensuring long-term reproducibility.
    • Documented bring-up and testing procedures for seamless handoff within the lab.

Mechatronics Bot

Mechatronics Bot

Autonomous mobile robot with closed-loop motor control, IR sensing stack, and custom test fixtures for rapid debugging and hardware bring-up.

Project details
  • Objective
    • Develop an autonomous robot capable of navigating a field, identifying a target, and launching ping-pong balls to score points.
    • Combine mechanical, electrical, and software systems into a reliable, fully automated design.
  • Challenges
    • Limited budget — built almost entirely from recycled materials and salvaged parts.
    • Frequent rule changes required rapid design and software adjustments.
    • Hardware instability — rebuilt and calibrated sensors and boards to maintain accuracy and consistency.
  • Results & Contributions
    • Delivered the second-highest performing robot in the competition at under 10% of the cost of other teams.
    • Implemented dependable autonomous navigation and aiming using wall-following and beacon-tracking control.
    • Designed a compact, low-cost shooting mechanism and integrated the full control system for consistent, repeatable performance.

Soft Finger

Soft Finger — ARMAX → PID

Identified the dynamic behavior of a pneumatic soft actuator through discrete-time ARMAX modeling (Ts = 0.01 s) and designed a tuned PID controller that reduced rise time and overshoot in closed-loop simulation.

Project details
  • Objective
    • System-identify the dynamic model of a pneumatic soft actuator and design a PID controller for precise motion control.
    • Because the actuator deforms continuously and doesn’t map neatly to rigid-link models (DH/Jacobians), used a data-driven ARMAX approach to capture its input–output behavior.
    • Derived a discrete-time transfer function and tuned a PID controller (Ts = 0.01 s) for accurate trajectory tracking.
  • Challenges
    • Capturing nonlinear, pressure-driven deformation behavior with limited simulation data.
    • Designing excitation signals that revealed key dynamics without overfitting or inducing instability.
    • Maintaining stable model estimation and controller tuning at a high 0.01 s sampling rate.
  • Results & Contributions
    • Validated a second-order ARMAX model as a stable and accurate representation for control design.
    • Implemented a tuned PID that reduced rise time and overshoot in simulation while preserving steady-state accuracy.
    • Created a reusable workflow for soft actuator modeling, identification, and control synthesis.

Robot Arm Controller

Robot Arm Controller

Developed a Webots-based controller for a 6-DOF robotic arm implementing inverse kinematics, trajectory planning, and smooth orientation tracking for workspace manipulation tasks.

Project details
  • Objective
    • Design and implement a controller for a 6-DOF robotic arm capable of precise position and orientation tracking using inverse kinematics.
    • Demonstrate smooth motion and stable convergence for general workspace manipulation tasks.
  • Challenges
    • Handling kinematic singularities and joint-limit constraints during trajectory execution.
    • Ensuring smooth motion by minimizing velocity and jerk discontinuities between waypoints.
    • Tuning control parameters for consistent convergence under simulation latency.
  • Results & Contributions
    • Achieved accurate trajectory tracking and stable end-effector orientation across complex paths.
    • Developed a parameterized framework for easy testing of new trajectories and controller variations.
    • Produced a reproducible demo illustrating reference tracking and joint coordination in Webots simulation.

IR Wand Game

IR Wand Game

Interactive IR-based game blending rock–paper–scissors with laser tag; wands feature onboard microcontrollers, Bluetooth link to central laptop hub, and scoring logic.

Read Paper
Project details
  • Objective
    • Develop a portable, multiplayer IR game system with low-latency communication and synchronized scoring across all players.
    • Integrate embedded hardware, wireless communication, and real-time game logic into a cohesive platform.
  • Challenges
    • Overcoming ambient IR interference and ensuring consistent signal detection in variable lighting conditions.
    • Maintaining reliable synchronization between multiple wands and the central Bluetooth hub.
    • Balancing power efficiency and runtime with limited onboard battery capacity.
  • Results & Contributions
    • Implemented a robust IR communication protocol enabling accurate hit detection and scoring in real time.
    • Integrated BLE hub control and user feedback through LEDs and sound cues for responsive gameplay.
    • Delivered a fully functional, portable prototype demonstrating reliable multiplayer interaction and real-time coordination.